广发又来一波调整,不少卡友看完都有点意外。
这段时间广发的变动确实不少,公告内容也比较多,我就一条条给大家讲明白。
一、广发多利卡(含有鱼潮)调整
4月1日起,多利卡返现规则全面改动:
原规则:微信 / 支付宝 / 云闪付笔笔返现 1%;美团、星巴克、奈雪等笔笔返现 10%。
新规则:微信、支付宝、云闪付、美团全部统一为笔笔 1% 返现,原 10% 返现渠道直接取消。
返利金兑换门槛同步提高:
原规则:返利金足够,月消费满 3000 元可拿满 100 元返利金。
新规则:
月消费满 2000 元可拿 30 元返利金;
满 4000 元可拿 60 元返利金;
满 6000 元可拿 100 元返利金。
因为所有渠道都是 1% 返现,想拿满 100 元返利金,需要消费满 10000 元。
返利金兑换的返利券使用范围不变。
有鱼潮卡比例同步调整,消费门槛和多利白金一致。
二、广发犀利卡调整
4 月 1 日起生效:
犀利卡消费不计积分。
百货、超市、餐饮单笔消费满 99 元及以上可享随机返现。
分期或提现达标,有机会享餐饮、超市、百货类型消费笔笔 5% 返现。
两种返现不能同享,同一笔达标消费只能参与一类,每月返现上限 100 元。
三、广发航空商旅联名卡调整
涉及南航、国航、东航、深航、厦航联名卡,含精英白金、金卡、普卡及同等级外币卡:
1、指定商旅出行类消费:里程累积比例从 18:1 调整为 15:1;美元消费从 3:1 调整为 2.5:1。
2、境外消费:通过境外结算线路(包含VISA、万事达、美国运通)结算的消费,及通过银联、连通线路且交易国家代码为境外(含港、澳、台地区)的交易,航空里程累积比例由18:1提升至15:1(美元消费航空里程累积比例由原3:1提升至2.5:1)。
符合下列出行、航空、铁路、酒店、度假等商户类别 MCC 码,航空里 程累积比例为 15:1(美元消费航空里程累积比例为 2.5:1)。
MCC码以银联、万事达、visa 等卡组织官方发布的最新规范为准。
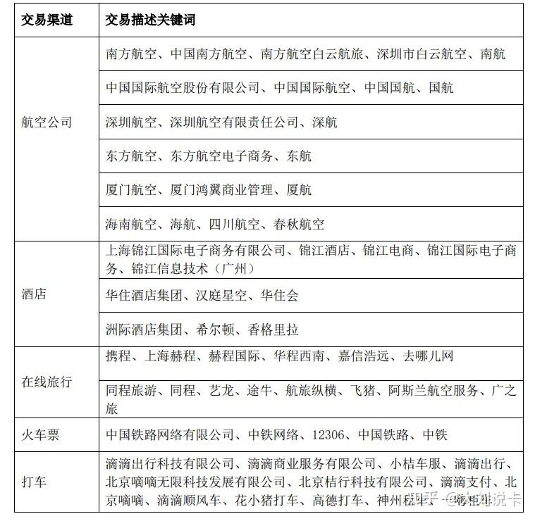
符合下列航空、铁路、酒店、度假、出行等商户交易描述,航空里程累 积比例为 15:1(美元消费航空里程累积比例为 2.5:1)。
3、线上其他消费:通过财付通、支付宝、云闪付 APP、美团支付、京东支付、小米支付、翼支付、多多支付、唯品支付、苏宁支付、程支付、抖音支付平台完成的交易(不含线下被扫交易),航空里程累积比例保持 18:1 不变,美元消费里程比例保持 3:1 不变。
消费上限规则不变。2 月 13 日起,不再受理里程加速包的购买申请和自动续费开通服务;4 月 1 日起,正式停止里程加速包服务,已开通自动续费的会统一取消自动扣费。
四、广发优游通联名卡调整
4 月 1 日起停止发行,同步停止挂失重制、换卡、到期续卡。
原外币卡调整为标准外币国际卡,卡片功能不变。
加油 5 倍积分、1% 加油现金返还保持不变。
消费达标送 1 年优游通会员资格,活动到 3 月 31 日结束。
五、其他卡片停发
4 月 1 日起部分信用卡停发,会统一更换为同系列常规卡版,权益按新卡版执行。
犀利卡 2023 年就已经下架,这次还是被纳入调整范围。
奕驾车主卡、多利卡此前已经无法申请,这次多利卡的返现改动影响比较大。
之前不少卡友会把多利卡和浙商红利卡对比,觉得多利卡消费成本更低,现在多利卡不仅不能申请,返现门槛也明显提高。
在我看来,卡片权益调整是行业常见趋势,这次多利卡虽然门槛提高,但每月 100 元返现依然可以拿到,只是需要更高的消费金额。
手里有卡的朋友,根据自己的消费习惯正常使用就好,理性用卡、且用且珍惜。
本文链接:https://kinber.cn/post/6273.html 转载需授权!
推荐本站淘宝优惠价购买喜欢的宝贝:












支付宝微信扫一扫,打赏作者吧~
